通知公告CompanyNews

首页 > 新闻中心 > 通知公告 > “永利yl23411”正式入驻肥西县政务中心

新闻中心

InformationCentre

“永利yl23411”正式入驻肥西县政务中心

发布时间:2021-08-09 09:29 信息来源: 阅读次数:










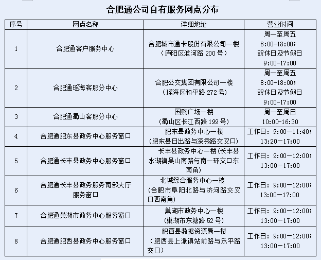
     随着城市公共交通建设的快速推进,乘坐公共交通出行已成为广大市民的首选。为了满足市民刷卡乘车的需要,经过精心筹备,永利yl23411肥西县政务中心服务窗口于2021年8月9日正式投入运营,为市民提供永利yl23411普通卡办卡、充值、售后以及学生优惠卡、敬老卡等优惠类卡办卡、充值、售后。


“永利yl23411”肥西县政务中心服务窗口位于肥西县上派镇站前路与乐平路交口肥西县数据资源局一楼,周边有33路、30路、692路、691路、693路东线环线、693路西线环线、695路、31路等多条线路经过。附近市民可前往办理“永利yl23411”相关业务。该网点营业时间为:工作日: 9:00—12:00; 13:00—17:00。

    如有疑问,请拨打永利yl23411客户服务热线0551-62851595(服务时间为周一至周日:8:00-17:30)。

                                                                                                   2021年8月9日